Search Docs
K
Guide
独立部署
Schema预览
在线体验
Github
Guide
独立部署
Schema预览
在线体验
Github
Menu
ON THIS PAGE
概述
设计原理
预览流程
模板渲染
#
页面预览
#
概述
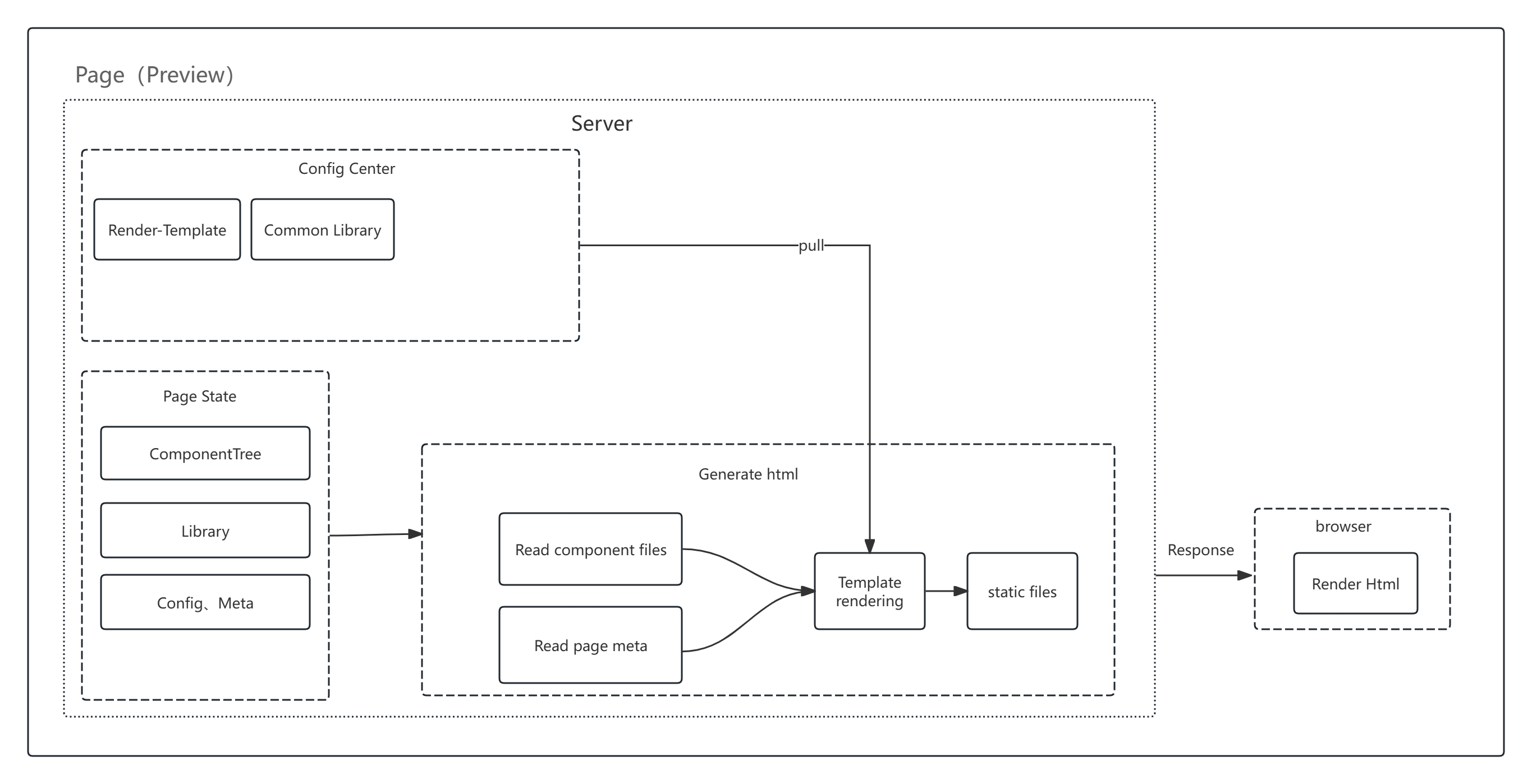
低代码的页面预览能力用于搭建结果的校验,是搭建画布实时预览的补充。
核心的能力主要是模板渲染。
#
设计原理
#
预览流程
#
模板渲染
ON THIS PAGE
概述
设计原理
预览流程
模板渲染